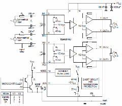
General description
The TDA8944J is a dual-channel audio power amplifier with an output power of 2x7 W at an 8 W load and a 12 V supply. The circuit contains two Bridge Tied Load
(BTL) amplifiers with an all-NPN output stage and standby/mute logic. The TDA8944Jcomes in a 17-pin DIL-bent-SIL (DBS) power package. The TDA8944J is printed-circuit board (PCB) compatible with all other types in the TDA894x family.One PCB footprint accommodates both the mono and the stereo products.
Features
- Few external components
- Fixed gain
- Standby and mute mode
- No on/off switching plops
- Low standby current
- High supply voltage ripple rejection
- Outputs short-circuit protected to ground, supply and across the load
- Thermally protected
- Printed-circuit board compatible
Applications
- Mains fed applications (e.g. TV sound)
- PC audio
- Portable audio.
| Symbol | Parameter | Conditions | Min | Typ | Max | Unit |
| Po | output power | THD = 10%; RL = 8 W; | 6 | 7 | - | W |
| THD | output power | Po = 1 W | - | 0.03 | 0.1 | % |
| Gv | voltage gain | 31 | 32 | 33 | dB | |
| SVRR | supply voltage ripple | 50 | 65 | - | dB |
| Symbol | Pin | Description |
| OUT1- | 1 | negative loudspeaker terminal 1 |
| GND1 | 2 | ground channel 1 |
| VCC1 | 3 | supply voltage channel 1 |
| OUT1+ | 4 | positive loudspeaker terminal 1 |
| n.c. | 5 | not connected |
| IN1+ | 6 | positive input 1 |
| n.c. | 7 | not connected |
| IN1- | 8 | negative input 1 |
| IN2- | 9 | negative input 2 |
| MODE | 10 | half supply voltage decoupling (ripple rejection) |
| SVR | 11 | half supply voltage decoupling (ripple rejection) |
| IN2+ | 12 | positive input 2 |
| n.c. | 13 | not connected |
| OUT2- | 14 | negative loudspeaker terminal 2 |
| GND2 | 15 | ground channel 2 |
| VCC2 | 16 | supply voltage channel 2 |
| OUT2+ | 17 | positive loudspeaker terminal 2 |
Printed-circuit board for TDA8944J
Printed-circuit board layout for TDA8944J